Auf dem Gebiet der Anti-Aging-Forschung erhält Nicotinamid Riboside (NR), ein Vorläufer von NAD, erhebliche Aufmerksamkeit in der wissenschaft lichen Gemeinschaft. Im September 2023 wurde offiziell ein nationales Erfindung spatent (Patent Nr.: 202311230678.4) über die Anwendung von NR zur Verzögerung des Alterns ver öffentlicht. Dieses Patent, das von mehreren inländischen Forschungs einrichtungen gemeinsam abgeschlossen wurde, demonstrierte systematisch das Potenzial von NR zur Verbesserung der Mitochondrien funktion und zur Verzögerung der Zell-und Gewebe alterung auf der Grundlage der fundamentalen Biologie und verschiedener vorzeitiger Alterung modelle. Die Forschung erstreckt sich über mehrere Dimensionen, von der zellulären Ebene bis zur Organe bene, und bietet entscheidende technische Unterstützung für die Anwendung von NR.

Die Patent forschung zeigt, dass NR den mitochondrialen Status verbessern und die Zell aktivität in verschiedenen früh alternden Zell modellen verbessern kann. Im Modell der Cockayne-Syndrom-Stammzellen (CS hMSCs) reduzierte NR den Anteil der SA-β-Gal-positiven Zellen, einem typischen Marker für die Zell alterung, signifikant. Zusätzlich erhöhte NR in menschlichen arteriellen Endothel zellen (hAECs) die Selbst erneuerungs kapazität der Zellen. Diese Daten unterstützen die positive Rolle von NR bei der Aufrechterhaltung der Zell funktion und der Verzögerung des Alterns, insbesondere bei der Regulierung des Energie stoffwechsels und der Zeller neuerung, und zeigen stabile Effekte.

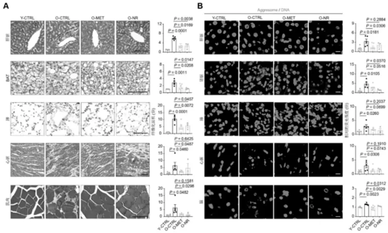
Über seine Vorteile auf zellulärer Ebene hinaus zeigt NR (Nicotinamid Riboside) signifikante Anti-Aging-Fähigkeiten in verschiedenen Organen und Geweben. In Tiermodellen wurde gezeigt, dass die langfristige Verwendung von NR den Fibrose prozess in mehreren Organen verlangsamt, einschl ießlich braunem Fett, Herz, Muskel, Lunge und Leber. Zusätzlich wurden die folgenden Effekte beobachtet: Verringerung der Aggregation von Protein aggregaten (Aggressimen) in Gehirn-, Herz-, Lungen-, Leber-und Nieren gewebe; abnahme der Lipid tröpfchen größe in braunem Fett; Verringerung der glomerulären und alveolären Bereiche; verringerte Gefäßwand dicke; Reduzierte Infiltration von entzündlichen Zellen in der Leber; Herunter regulierung der entzündlichen Zytokin expression; und Linderung chronischer Entzündungen in mehreren Organen. Diese Ergebnisse zeigen, dass NR eine Rolle in verschiedenen alterung bedingten Wegen spielt und bis zu einem gewissen Grad degenerative Veränderungen in Geweben und Organen verzögern kann.

Die bio informa tische Analyse hat ferner die durch NR induzierten Veränderungen der differenti ellen Gen expression auf Gewebe ebene ergeben. Daten zeigen, dass Gewebe wie weißes Fettgewebe (WAT), Blutgefäße und das Herz besser auf die NR-Behandlung ansprechen, wobei über 18% der alternden Gene unter NR-Intervention umgekehrt werden. Insbesondere hat NR verschiedene Transkript ions faktoren im Zusammenhang mit Entzündung und Immunantwort (wie Cebpb, Rela, Stat2) signifikant herunter reguliert und dadurch chronische Entzündung reaktionen auf der Ebene der Gen regulation gehemmt. Dieser Regulierungs mechanismus verbessert nicht nur die Stabilität von NR bei Alterung interventionen, sondern zeigt auch seine Gewebe-Targeting-Eigenschaften als Intervention methode.

Im Gegensatz zu einigen Anti-Aging-Verbindungen hat die langfristige Verwendung von NR in Tiermodellen keine signifikanten Nebenwirkungen gezeigt. Studien zeigen, dass die Gewebe-Targeting-und Regulations mechanismen von NR relativ klar sind und das Risiko von Nebenwirkungen kontroll ierbar ist. Dies ist eine solide Grundlage für die Anwendung in funktionellen Lebensmitteln, Nahrungs ergänzungs mitteln. und medizinische Rohstoffe. Bontai Bio engineering (Shenzhen) Co., Ltd. verfügt als eines der ersten inländischen Unternehmen, das sich mit NADs-Vorläufer materialien beschäftigt, über umfangreiche Erfahrung in der Herstellung und technischen Optimierung von NR-Roh maternAls. IhreNicotinamid-Ribosid-MasseRohstoff produkte zeichnen sich durch hohe Reinheit, geringe Verunreinigungen und anpassbare Spezifikationen aus und erfüllen eine breite Palette von Anforderungen, von Nahrungs ergänzungs mitteln bis hin zu Forschungs zwecken. Mit der schrittweisen Offenlegung von mehr NR-Patent technologien und den technischen Verbesserungen durch vorgel agerte Rohstoff unternehmen in der Industrie kette nimmt die techno logische Reife von NR zu. und es wird erwartet, dass seine Rolle bei der Intervention der menschlichen Gesundheit klarer und definierter wird.

Als Schlüssel vorläufer im NADCR-Stoffwechsel weg ist NR von der Grundlagen forschung zum Patentschutz übergegangen und hat ein mehr dimensionales Anti-Aging-Potenzial sowohl auf Gewebe-als auch auf Gen ebene nachgewiesen. Angetrieben von der wissenschaft lichen Forschung und der Industrie bewegt sich seine Anwendung auf dem Gebiet des gesunden Alterns allmählich in Richtung präklinischer Validierung und tatsächlicher Produktent wicklung. Für Personen, die sich mit zellulärer Gesundheit, Gewebe funktion und chronischer Entzündung kontrolle befassen, wird erwartet, dass NR in Zukunft eine standard isiertere und wissenschaft lich unterstützte Ernährungs intervention option wird.