Im Bereich des Darm mikro bioms wird Akk erman sia mucini phila (kurz Akk-Bakterien) seit langem als "Stern probiotikum" gefeiert. Eine aktuelle Studie eines Forschungs teams der Tsinghua-Universität, ver öffentlicht in Nature Microbiology, hat einen atember aub enden "Rollen tausch" für diesen sogenannten "Darm wächter" geliefert-und enthüllt, dass sich die scheinbar harmlosen Akk-Bakterien unter bestimmten Immun bedingungen in einen Komplizen von Krankheits erregern verwandeln können. verdeckt die Eskalation von Darmin fekt ionen verschlimmern. Wie entwickelt sich dieses "Doppel agent"-Drama in der mikrobiellen Welt?

Der Name Akk erman sia mucini phila-oder kurz "Akk-Bakterien"-deutet bereits auf seine einzigartige Überlebens strategie hin: Diese "mucin liebende" Mikrobe setzt vor allem auf Mucin, die Haupt komponente der Darms chleims chicht als Nahrungs quelle. Weit davon entfernt, ein Darms törer zu sein, fungiert dieser "Schleim fresser" als engagierter Darm pfleger und spielt mehrere zentrale Rollen bei der Aufrechterhaltung des Verdauungs wellens:
Durch den Abbau von Mucin stimulieren Akk-Bakterien kontinuierlich Darme pithel zellen, sich selbst zu reparieren und mehr Schleim abzuscheiden. aktiv Wiederaufbau und Aufrechterhaltung einer optimalen Darms chleimhaut barriere-eine Schutzs chicht, die den Darm vor schädlichen Eindringlingen schützt.
Durch die Metabolisierung von Mucin entstehen nützliche Nebenprodukte wie Butyrat, eine kurzkettige Fettsäure, die als direkte Energie quelle für Darm zellen dient. Diese Metaboliten helfen auch dabei, den Energie stoffwechsel des Körpers zu regulieren und die Darm gesundheit mit der gesamten Stoffwechsel effizienz zu verbinden.
Akk-Bakterien kommunizieren direkt mit Immunzellen und optimieren die Intensität von Entzündung reaktionen. Diese Wechsel wirkung gewähr leistet ein empfindliches Gleichgewicht im lokalen Immunsystem des Darms und verhindert sowohl übermäßige Entzündungen als auch Verna ch lässig ung des Immunsystems.
Durch die Verstärkung der physischen Schleim barriere erzeugen Akk-Bakterien einen robusten Schutzschild, der verhindert, dass Toxine und Krankheits erreger in die Darms chleimhaut eindringen und in den Blut kreislauf gelangen, wodurch die erste Verteidigung linie des Darms verbessert wird.
Diese multifunktion ale Rolle-die Schleims chicht zu nähren, den Darm zu reparieren, die Immunität zu regulieren, und Unterstützung des Stoffwechsels-hat den langjährigen Status von Akk-Bakterien als "Stern probiotikum" und ikonisches Symbol für Darm gesundheit verfestigt.
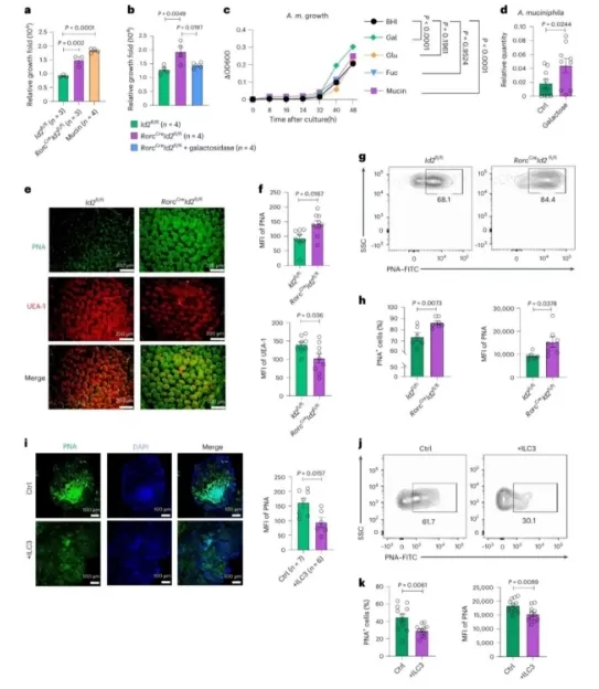
Die Geschichte nahm eine dramatische Wendung, als Forscher ungewöhnlich schwere Darmin fekt ionen in einem Modell ohne ILC3-Immunzellen beobachteten-ein Paradoxon, das eine verborgene dunkle Seite von Akk-Bakterien auf deckte.
In einem gesunden Darm fungieren ILC3-Immunzellen als "Darm patrouillen wächter" und sekretieren kontinuierlich das IL-22 Zytokin. Dieses Molekül wirkt wie eine Schutz beschichtung für Darme pithel zellen und erfüllt zwei Schlüssel funktionen:
· A. Physikalische Barriere verstärkung: Durch die Erhöhung der Fucosylierung entsteht eine glatte Schleimhaut oberfläche, die direkt verhindert, dass pathogene Bakterien an der Darms chleimhaut haften.
· B. Stoffwechsel kontrolle: Es reguliert genau die Gal acto sylierungs werte und begrenzt die verfügbaren Kohlenstoff quellen für übermäßiges Wachstum von Akk-Bakterien-wodurch ihre Population in Schach gehalten wird.
Ohne ILC3-Zellen kollabiert dieses fein abgestimmte System und löst eine gefährliche Kaskade aus:
1. Unkontrollierte Prolife ration: Die Gal acto sylierung in Darm zellen steigt und versorgt Akk-Bakterien mit einem "unbegrenzten Buffet" an Nährstoffen. Dies führt dazu, dass ihre Bevölkerung exponentiell explodiert.
2. Produktion von giftigen Metaboliten: Die üb erwachsenen Akk-Bakterien beginnen, den Darm mit Succinat zu überfluten, einer kurzkettigen Fettsäure, die in hohen Mengen schädlich wird:
· A. Änderung der Mikro umgebung: Es senkt den pH-Wert des Darms und schafft eine ideale Umgebung für Krankheits erreger wie Citrobacter roden tium und vermehren sich.
· B. Pathogen aktivierung: Succinat schaltet direkt pathogene Gene ein, einschl ießlich der Virulenz faktoren Tir (Adhäsin) und Ler (Pathogenitäts-Insel regulator). Dies erhöht die Fähigkeit der Pathogene, an Darm zellen zu haften und Toxine abzuscheiden.
Diese "gute Absicht gEine falsche "Ketten reaktion verwandelt Akk-Bakterien von einem Darms chutz in einen stillen Komplizen von Krankheits erregern, was die Schwere und das Risiko der Infektion exponentiell verstärkt.
Diese Studie enthüllt zum ersten Mal den komplizierten Mechanismus, der das dynamische Gleichgewicht zwischen dem Immunsystem des Wirts und der Darm mikro biota regelt-ein heikler Tanz, der bestimmt, ob Bakterien als Verbündete oder Gegner fungieren.
ILC3-Immunzellen → Sekrete IL-22 Zytokin → Darm zell galacto sylierung hemmen → Übermäßiges Wachstum von Akk-Bakterien einschränken → Mukosa schicht stabilität bewahren
ILC3-Mangel → Unzureichende IL-22 → Unkontrollierte Gal acto sylierung → Explosive Akk-Bakterien prolife ration → Übermäßige Succinat sekretion → Verbesserte Erreger virulenz
Diese Entdeckung zerstört die konventionelle Überzeugung, dass "Probiotika allgemein vorteilhaft sind", und beweist, dass die Rolle einer Mikrobe vollständig vom Immun kontext des Wirts abhängt. Wie Arten in einem Ökosystem kann die unregulierte Dominanz eines einzelnen Bakterien stamms-sogar eines "vorteilhaften"-die Waage kippen und die gesamte Homöostase des Darms stören.

ILC3 regulieren die Darm glykosylierung, um die Prolife ration von Akk-Bakterien zu beschränken
Diese Forschung mindert nicht das probiotische Potenzial von Akk-Bakterien, sondern dient als entscheidende Erinnerung: Wahres Darm-Wohlbefinden liegt im Verständnis der kontext abhängigen Natur unserer mikrobiellen Verbündeten. Folgendes bedeutet es für das Management der Darm gesundheit:
Die Aufrechterhaltung der normalen Funktion von Immunzellen wie ILC3-which Produktion des schützenden Zytokins IL-22-may kritischer sein als die bloße Ergänzung von Probiotika. Ein robustes Immunsystem fungiert als "Leiter" der Darm mikro biota und stellt sicher, dass nützliche Bakterien wie Akk in ihrer Schutz rolle bleiben, anstatt sich in einen schädlichen Zustand zu verlagern.
Darm bakterien arbeiten nicht im Vakuum-ihre Auswirkungen hängen von Ihrer einzigartigen Immun umgebung ab. Eine routinemäßige Bewertung von Immun markern (z. B. IL-22 werten) neben der Mikrobiom-Profiler stellung könnte dazu beitragen, die Interventionen anzupassen: Was die Darm gesundheit einer Person steigert, kann bei jemandem mit Immun dysfunktion nach hinten losgehen.
Darm gesundheit ist eine drei glied rige Zusammenarbeit zwischen Immunzellen, Darme pithel zellen und Mikro biota. Störungen in jeder Komponente-sei es ein Rückgang der ILC3-Aktivität, eine geschwächte Schleimhaut barriere oder ein unkontrollierter Bakterien überwuchs-können Kaskaden probleme auslösen. Die Förderung dieses empfindlichen Ökosystems erfordert einen ganzheitlichen Ansatz, der nicht nur auf einzelne Mikroben abzielt.
Während wir das "duale Probiotikum" überdenken, das Akk-Bakterien sind, ist die Lehre klar: Wahre Darm gesundheit beginnt mit der Berücksichtigung der Komplexität dieses inneren Ökosystems. Anstatt "One-Size-Fits-All"-Lösungen zu jagen, die Priori sierung der Immun resilienz-der körpereigenen Fähigkeit, mikrobielle Wechsel wirkungen zu regulieren-kann der Schlüssel zur Förderung einer harmonischen Koexistenz zwischen unseren Zellen und ihren mikrobiellen Partnern sein.
Wie unterhält sich Ihr Darm mikro biom mit Ihrem Immunsystem?Folgen Sie Natural Field, einem ProfiImmun unterstützung zutatenHersteller, für die neueste innovative Darm gesundheits forschung und gemeinsam mit uns die Geheimnisse des menschlichen Mikro bioms!