Die Alzheimer-Krankheit (AD) ist zu einer dringenden globalen Gesundheits herausforderung geworden, von der weltweit über 50 Millionen Menschen betroffen sind. Die extra zelluläre Ablagerung von Amyloid-Beta (Aβ)-Plaques ist die pathogene Kern ursache für AD. Während bestehende Therapien wie monoklonale Antikörper gegen Aβ verfügbar sind, sind sie entweder in ihrer klinischen Wirksamkeit einges chränkt oder uner schwing lich teuer. Daher ist es unerlässlich, sichere und kosten günstige Aβ-Inhibitoren zu finden.
Im Dezember dieses Jahres ver öffentlichte ein Forschungs team der Kindai-Universität in Japan eine Studie in Neuro chemistry Internat ional-einer Q1-Zeitschrift auf dem Gebiet der Neuro wissenschaften-, in der das hirns chützende Potenzial von Arginin aufgedeckt wurde.

In In vitro-Experimenten reduzierte 1 mM Arginin die Aβ 42-Aggregation um ca. 80%. Die behandelten Aβ 42-Fibrillen zeigten eine signifikante Längen reduzierung, wobei die Effekte mit denen von EGCG, einem klassischen Inhibitor, vergleichbar waren.

In Drosophila-Modelle xperi menten reduzierte die orale Verab reich ung von Arginin die Aβ-Ablagerung dosis abhängig. Es linderte auch die durch Aβ-Toxizität verursachte Augen atrophie, ohne die Gen expression zu beeinflussen.

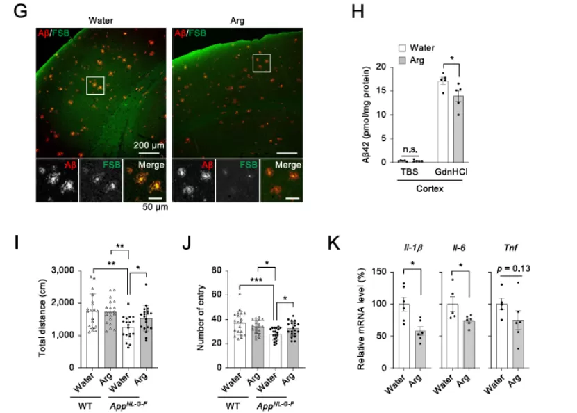
Weitere Maus experimente bestätigten, dass eine langfristige orale Verab reich ung von Arginin Aβ-Plaques in der Großhirn rinde und im Hippocampus reduziert, den Spiegel an unlöslichem Aβ 42 senkt, Verhaltens störungen bei den Tieren verbessert, und hemmt die Freisetzung von entzündlichen Faktoren wie IL-1 und IL-6.

Arginin (Arg) ist eine alkalische Aminosäure, die der menschliche Körper in kleinen Mengen selbst synthetisieren kann. Die tägliche Ernährung-einschl ießlich Fleisch, Milch produkten und Nüssen-bleibt jedoch die Hauptquelle, wobei Erwachsene ungefähr 4-6 Gramm pro Tag konsumieren. Es bietet eine weitaus höhere Kosten effizienz als vergleichbare Inhaltsstoffe. Arginin-Rohmaterial in Lebensmittel qualität kostet nur 8 bis 25 Yuan pro 100 Gramm, was viel niedriger ist als der von EGCG, Resveratrol und anderen ähnlichen Substanzen.
Neben dem Schutz des Gehirns bietet Arginin mehrere wichtige Vorteile:
Immun regulation: Fördert die Freisetzung von Immun hormonen, verbessert die T-Zell-Funktion, erhöht die Antikörpers piegel und das CD4-/CD8-Verhältnis und stärkt die allgemeine Immunität.
Gefäß schutz: Reguliert den Fetts toff wechsel, reduziert Triglyceride und "schlechtes" Cholesterin, erhöht das "gute" Cholesterin und schützt das Gefäßen dothel.
Zell prolife ration verordnung: Reguliert das Zellwachstum bidirektional über seine Metaboliten, verhindert Arter io sklerose und unterstützt gleichzeitig die Gewebe reparatur.
Die Markt nachfrage steigt und die Anwendungs aussichten sind breit.
Der globale Arginin markt wächst stetig und soll bis 2026 840 Millionen US-Dollar erreichen. In den Anwendungs bereichen machen Lebensmittel-und Ernährungs produkte 45% aus, während Körperpflege und Kosmetik 32% ausmachen. Die Aufwertung der Nachfrage nach Gesundheits konsum hat Arginin zu einem begehrten Rohstoff gemacht.
Als profession eller Hersteller mit 20 Jahren Erfahrung im Bereich Nahrungs ergänzungs mittel verfügt Natural Field über ein 32-köpfiges hochrangiges F & E-Team und hält über 39 nationale Patente. Unsere Produkte werden in mehr als 100 Länder weltweit exportiert und bedienen renommierte Marken wie Nestlé und LG.
Durch die fortschritt liche liposomale Abgabe technologie können wir die Bio verfügbar keit von Arginin erheblich verbessern. Wir bieten hochreine, stabile und zuverlässige Arginin-Rohstoffe zusammen mit maßge schneider ten Lösungen. Wenn Sie Produkte in den Bereichen Gehirn gesundheit, Immun unterstützung oder funktionelle Lebensmittel entwickeln, können Sie uns gerne kontaktieren und gemeinsam neue Möglichkeiten auf dem Gesundheits markt nutzen!